C4D建模核心技法解析
作为三维设计领域久负盛名的专业软件,

从基础对象到可编辑网格
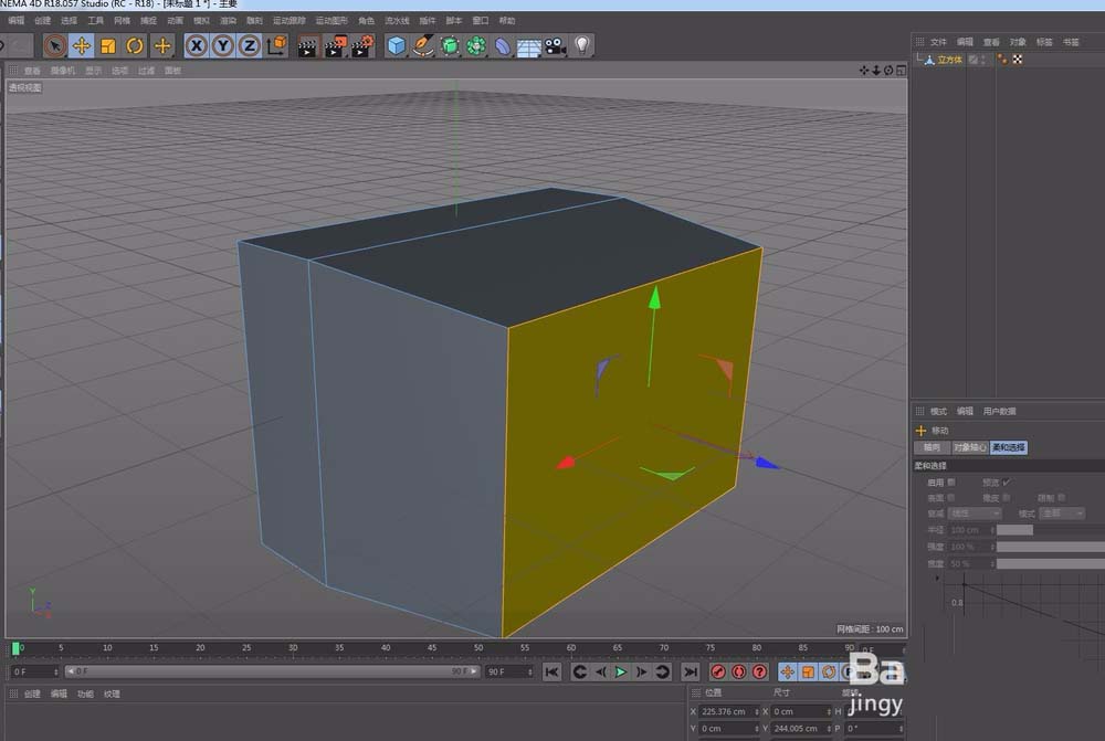
建模前需确保对象处于可编辑状态:在工作区新建一个立方体后,使用快捷键 C(即“Convert to Editable”,业内常称“C掉”)将其转换为可编辑多边形对象。这一步骤至关重要——只有完成转换,点、线、面等子层级才真正解锁,后续所有挤压操作才能生效。

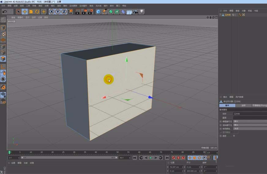
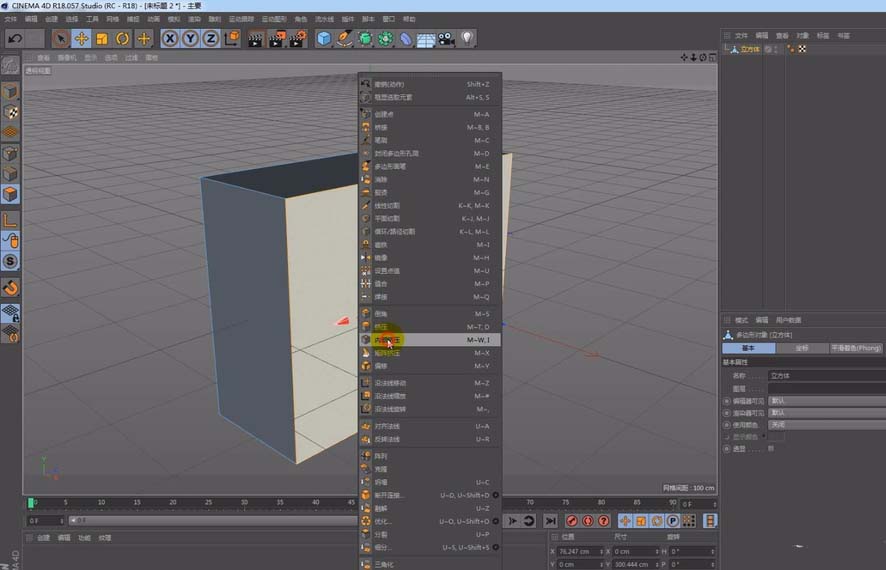
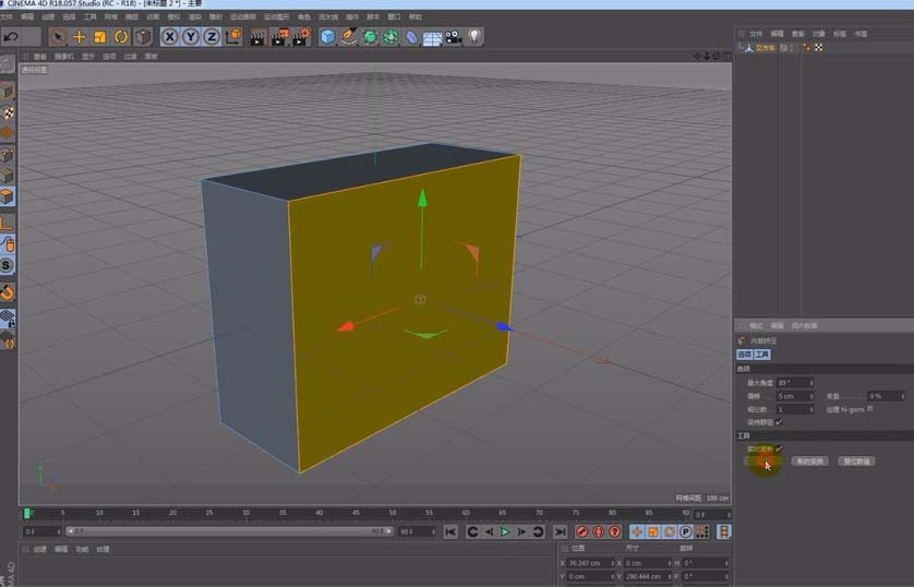
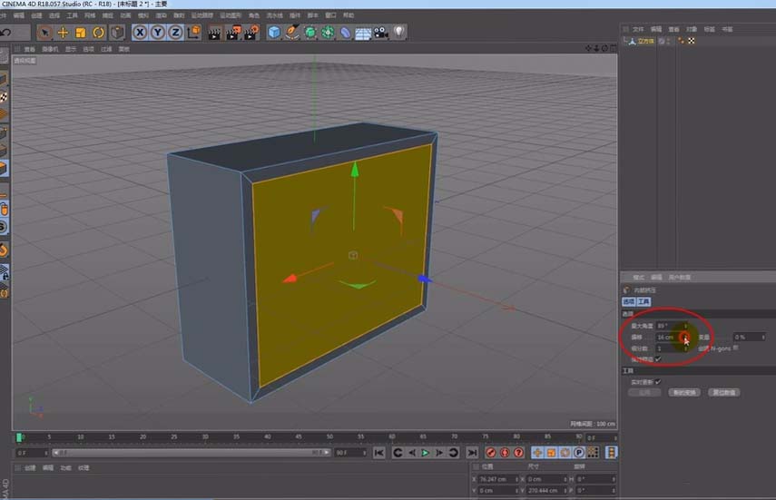
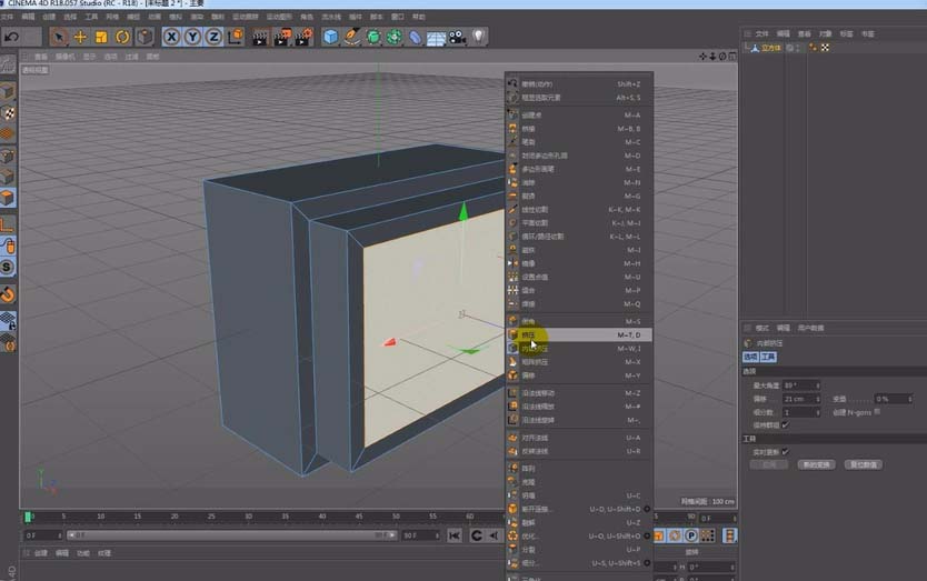
精准建模:内部挤压的规范流程
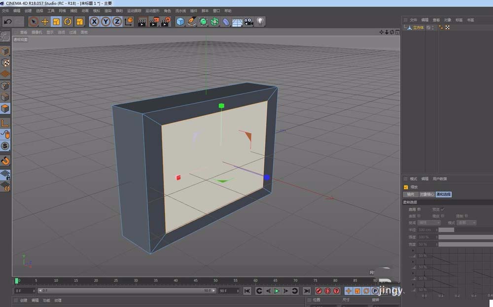
切换至【面模式】后,点击选中目标表面。推荐优先采用右键菜单中的“内部挤压”命令:在视图中点击并拖拽,实时生成向内或向外偏移的新面环;随后可在属性面板中精确调节“偏移(Offset)”数值(正值外扩、负值内缩)及“细分(Subdivision)”层级,实现毫米级厚度控制与平滑过渡——该方式尤其适用于制作凹槽、按钮压陷、机甲装甲接缝等需要严格尺寸反馈的设计场景。




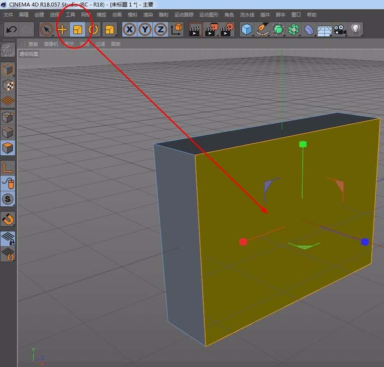
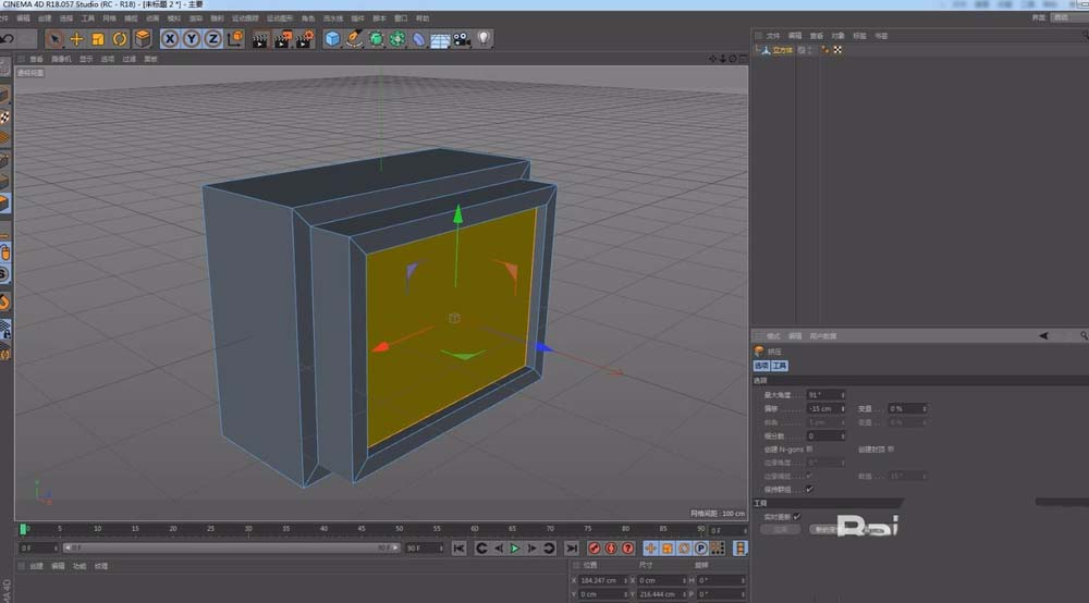
快速塑形:Ctrl缩放式内部挤压技巧
对于概念草图、动态分镜或需高频试错的创意阶段,可启用更高效的“Ctrl+缩放”组合操作:保持面模式选中状态,激活缩放工具(快捷键E),按住Ctrl键后拖动鼠标——此时缩放手柄自动切换为“沿法线方向偏移”,松手即生成内部挤压效果。该方法虽不显示数值,但响应极快、方向直观(向内拖为凹陷,向外拖为凸起),是提升建模节奏的实用速记技巧。


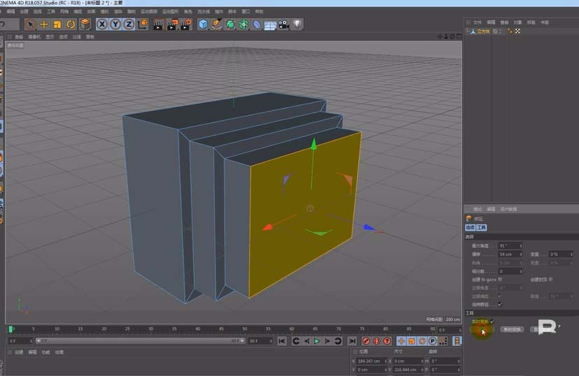
结构延展:挤压命令的双重实现路径
完成内部挤压后,常需进一步拉伸出立体体积。同样提供两种路径:其一为右键调用“挤压”命令,拖拽生成新几何体,并通过属性栏设置“挤压深度”与“封顶(Cap)”选项,实现带端面的完整实体;其二则使用移动工具(快捷键M),按住Ctrl沿坐标轴拖动——此时移动将锁定在所选面的法线方向,松手后自动生成无缝连接的挤压体,特别适合制作按钮凸起、面板支架、文字浮雕等强调方向一致性的结构。
































