专业三维创作必备技能
Cinema 4D作为全球广受青睐的工业级三维建模与动态图形设计软件,其直观高效的轴心控制系统是提升动画精度与建模逻辑性的关键。尤其在角色绑定、机械装配或动态阵列等高阶场景中,灵活调整对象坐标(即轴心点)已成为资深设计师的日常操作刚需,近期相关教程在B站、CGTrader及国内CG社区讨论热度持续攀升。
从默认中心到自定义轴心
新建对象时,Cinema 4D默认将轴心置于几何体中心——这一设定虽便于基础操作,却常与实际工程需求脱节。例如在制作旋转门动画时,若不将轴心移至铰链位置,直接旋转会导致模型整体位移而非真实铰接运动;又如批量排列齿轮组件时,需统一以齿顶圆心为旋转基准,此时轴心重定位便成为不可跳过的前置步骤。
启用轴心工具实现精准操控
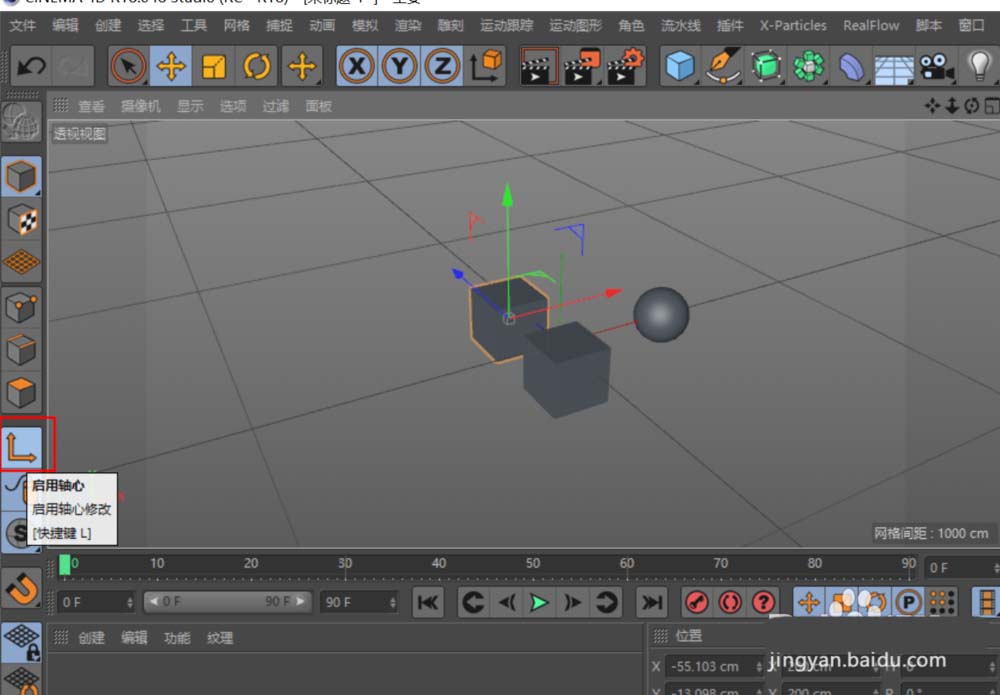
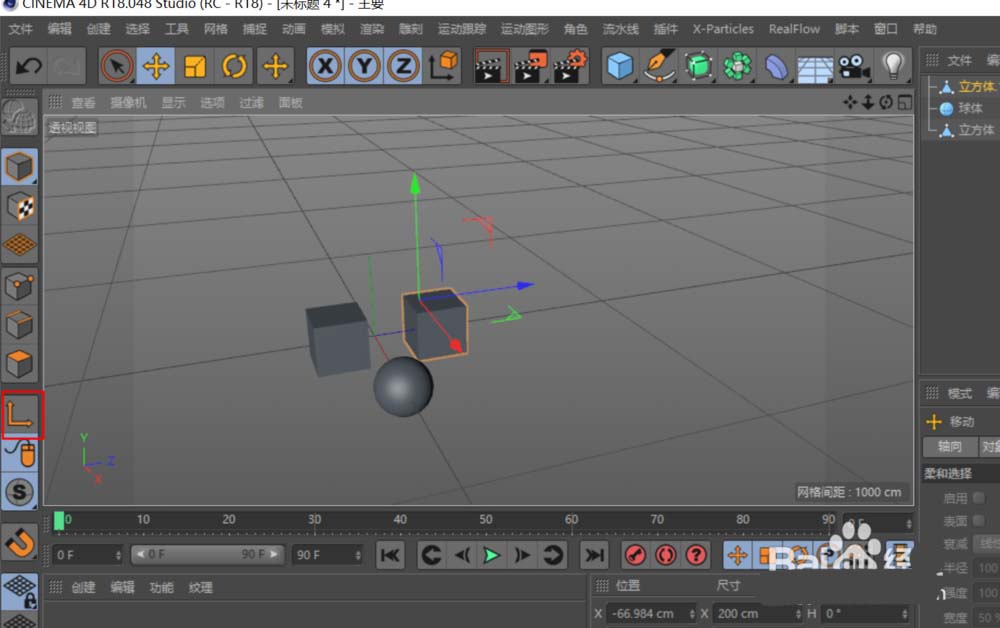
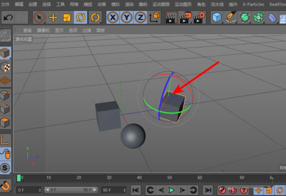
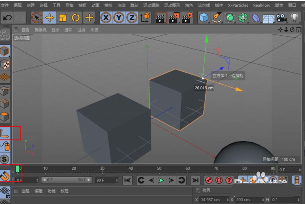
要真正操控坐标位置,首要条件是将对象转换为可编辑多边形(右键→“转换为可编辑对象”或快捷键C),随后按L键激活“启用轴心”功能。此时视图中将浮现醒目的红色十字轴心标记,配合移动/旋转工具即可自由拖拽轴心至目标位置——无论是贴合曲面某一点、对齐参考平面,还是嵌入复杂拓扑结构内部,均可实时响应。
锁定新轴心并开启智能辅助
完成轴心位移后,再次按下L键退出轴心编辑模式,系统即永久记录该坐标为对象新原点。此后所有变换操作(包括层级缩放、关键帧动画、动力学模拟)均以此点为基准展开,确保工程逻辑严丝合缝。为提升定位精度,建议同步开启“捕捉”功能(快捷键Shift+S),可精准吸附至网格线、顶点、边缘或自定义参考点,大幅降低微调误差。
一键复位轴心应对多版本迭代
在反复调试过程中,若需快速回归初始状态,无需撤销多步操作——直接进入“网格”菜单栏,选择“重置轴心→轴居中到对象”,即可瞬间将轴心还原至几何体质量中心。该功能在处理导入的FBX模型(常因外部软件导出导致轴心偏移)或协作项目版本回溯时尤为高效,堪称C4D工作流中的“安全锚点”。

































