专业剪辑神器的创意新玩法
作为Adobe经典非线性编辑软件的里程碑版本,
从新建项目到精准字幕布局
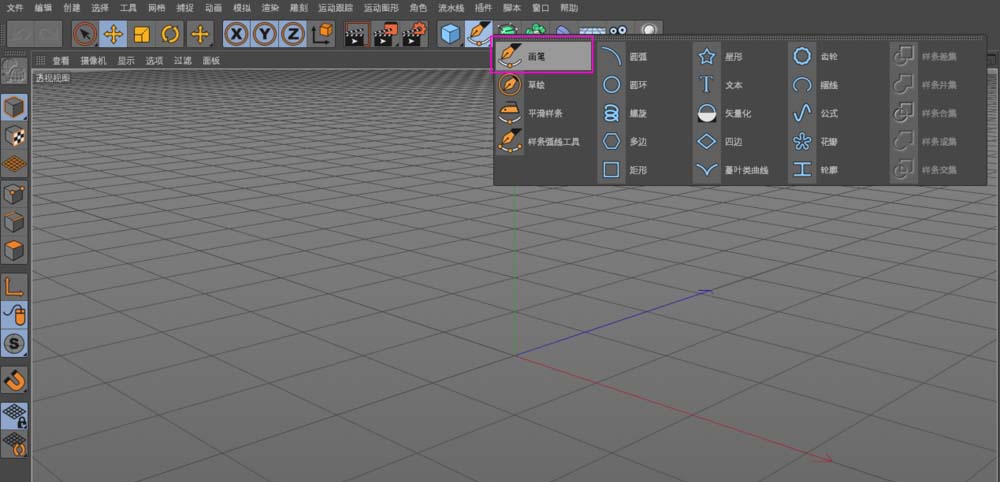
首先启动Premiere Pro CS5,新建一个命名清晰的项目(如“打字GIF_教程”),并创建符合输出需求的序列:推荐选择DV-PAL标准、采样率48kHz,序列名可设为“打字动画_720p”。随后按Ctrl+T调出字幕面板,使用文本框工具在画布中拖拽输入目标文案;建议选用高辨识度字体(如楷体或思源黑体),字号设为50pt、行间距(Leading)设为60,确保文字饱满有力;调整完毕后切换至选择工具,将文本框居中置于安全边框内,关闭字幕窗口完成基础排版。
分层裁剪构建逐行显现逻辑

将字幕素材拖入时间线视频轨道V1,右键选择“速度/持续时间”,将其总时长统一设为12秒(00:00:12:00),为后续多层叠加预留时间轴空间。接着,在效果面板中定位至【视频特效→变换→裁剪】,将Crop特效拖拽至该素材上——这是实现“打字感”的核心:通过动态控制底部(Bottom)与右侧(Right)裁剪数值,模拟文字逐行“推入”画面的过程。
关键帧驱动的动态裁剪动画

在特效控制台中,先将Bottom值调至70,使下方三行文字完全隐藏,仅保留首行可视。紧接着,再次应用Crop特效(形成双裁剪叠加),将Right值设为85并打下第一个关键帧;跳转至3秒时间点,将Right值减至8,系统自动生成第二个关键帧——如此便完成了第一行文字由右向左的“逐字打出”动画。
轨道分层实现四行错峰打字

为实现四行文字依次登场,需采用“轨道分层+时间偏移”策略:在3秒处将同一字幕素材拖入V2轨道,并将其持续时间设为9秒;在6秒处拖入V3轨道(时长6秒);在9秒处拖入V4轨道(时长3秒)。随后批量复制V1轨道的两个Crop特效,分别粘贴至V2–V4轨道对应素材上,并针对性调整Bottom参数——V2设为48(第二行显现)、V3设为30(第三行显现)、V4设为15(第四行显现),每层均保持Right方向的关键帧动画逻辑,最终形成严丝合缝的逐行递进效果。
音画同步与导出优化要点

添加拟真音效是提升沉浸感的关键一步:将短促有力的键盘敲击音效拖入音频轨道A1,通过剃刀工具裁剪长度,并严格对齐最后一行文字完全显现的时间节点(即12秒终点)。最后在节目监视器中全预览整体效果——确认四行文字节奏流畅、无穿帮闪烁、音画咬合精准后,执行【文件→导出→媒体】,格式选择GIF(需插件支持)或MP4+后期转码,分辨率锁定720p,帧率设为15fps以兼顾流畅度与文件体积,即可生成适配社交平台传播的高质量打字动效。
底层原理与高效复用技巧

该方案的本质在于“空间裁剪+时间偏移”的双重控制:Crop特效通过Bottom与Right双参数协同,定义文字可见区域;而四轨道不同时长与起始点的组合(12s/9s/6s/3s),则构建出数学级精准的覆盖时序——上层轨道始终比下层早3秒开始、短3秒结束,确保每一帧都由唯一轨道主导显示。掌握此逻辑后,用户可快速迁移到任意多行文案、不同字体风格甚至中英混排场景,真正实现“一套流程,无限复用”。


























