专业前端IDE迎来历史性变革
作为JetBrains旗下备受开发者推崇的智能Web开发工具,

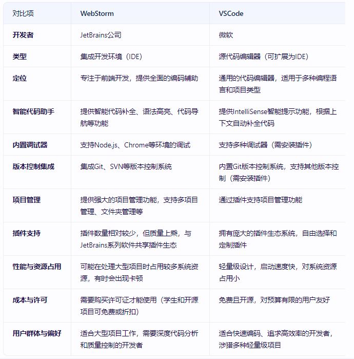
VS Code vs WebStorm:场景化选型指南
在轻量与专业之间如何抉择?VS Code凭借极简架构与海量插件生态,成为快速启动与小型项目的首选;而WebStorm则在复杂项目导航、JavaScript/TypeScript深度解析、框架专属支持(如React/Vue/NestJS)及内置终端/数据库工具链方面构筑了不可替代的技术护城河。当项目规模扩大、协作需求增强或追求开箱即用的专业体验时,WebStorm的集成优势将显著提升开发效能。
极速获取最新版安装包
请务必使用2024.2.4或更高版本以激活免费授权。Windows用户可直连官网高速通道:https://www.jetbrains.com/webstorm/download/#section=windows;若访问受限,推荐使用直连安装包:https://download.jetbrains.com/webstorm/WebStorm-2024.3.3.exe。下载后将获得带有JetBrains官方数字签名的纯净安装程序。


五步完成专业级配置
安装过程简洁高效:首步选择安装路径时建议避开中文目录;第二步勾选关键集成选项——创建桌面快捷方式、更新PATH环境变量(便于命令行调用)、启用右键菜单「Open Folder as Project」、关联主流Web文件类型(.js/.css/.html/.json),这四项设置将大幅提升日常开发流畅度;启动后需在许可证界面主动切换至「Free for Non-Commercial Use」选项,连续两次确认授权协议即可激活全部功能。




开箱即用的开发工作流
首次启动后,通过「New Project」创建工程时,WebStorm会自动识别项目类型并配置对应SDK与框架模板。更值得关注的是其深度系统集成能力:勾选「Update PATH variable」后,开发者可在任意终端输入`webstorm .`直接打开当前目录;启用「Add 'Open Folder as Project' to context menu」后,资源管理器中右键即可秒启项目。这些细节设计让专业工具真正融入开发者肌肉记忆。





























