三维建模新刚需:山体地形成视觉焦点
Cinema 4D作为业界公认的高效工业级三维设计软件,凭借直观的界面逻辑与强大的动力学、变形器系统,长期深受动态图形设计师、广告可视化团队及独立创意人的青睐。近年来,随着虚拟场景、游戏环境预演、元宇宙空间构建等需求激增,真实感山体地形建模能力已成为C4D用户进阶必备技能——它不仅是自然环境还原的关键,更是镜头语言张力与空间叙事力的重要载体。
从平面到地貌:五步构建可控山体结构
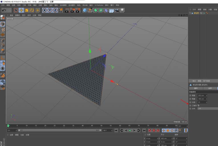
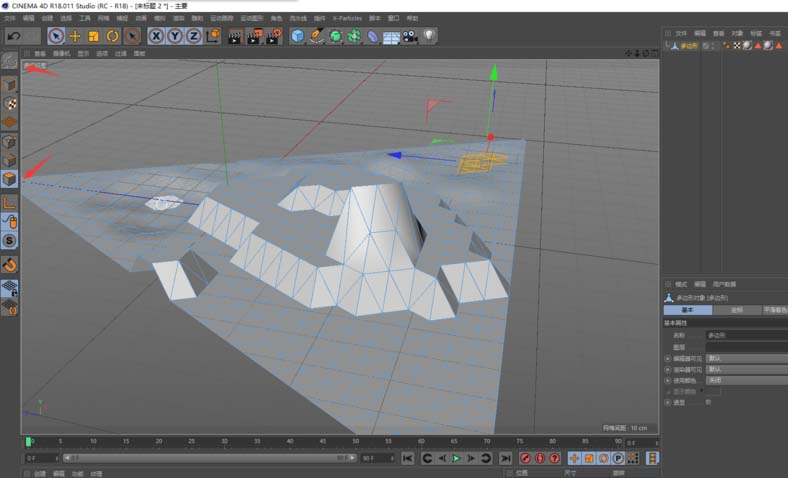
教程摒弃复杂插件依赖,全程基于Cinema 4D原生工具链实现:首先创建可编辑多边形平面作为地形基底;随后精准调控长宽参数,为后续形变预留合理拓扑密度;关键一步是在“光影着色(线条)”模式下提升分段数并执行“三角化”,此举可显著增强曲面细分精度,为后续崎岖起伏提供几何支撑;完成转换后使用“C键”使对象可编辑,再通过面层级自由拖拽顶点或面片,实时塑形出山脊线、山谷凹陷与斜坡过渡;最终将成型山体拖入渲染视图,配合简易材质与HDRI光照即可获得具备体积感与层次感的初步地形效果。


































