专业三维灯光的核心利器
Cinema 4D作为影视动画、广告渲染领域的标杆级三维软件,其灯光系统以直观高效著称。其中「目标聚光灯(Target Spotlight)」并非普通光源的简单变体,而是具备自动瞄准、层级绑定与实时反馈能力的专业布光工具——尤其适合产品展示、舞台场景及角色特写等需精准控光的创作需求,在CG行业用户中持续保持高使用频次与技术讨论热度。

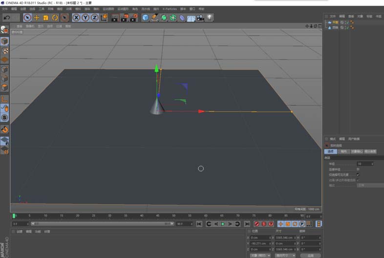
创建带目标约束的灯光层级
首先构建测试场景:添加一个圆锥体(Cone)与平面(Plane)作为基础几何体;随后在对象管理器中点击「创建 → 灯光 → 目标聚光灯」——此时将自动生成两个关联对象:顶部为聚光灯本体(含常规强度、角度、衰减等参数),下方则同步创建独立的「目标空对象(Target Null)」,二者通过表达式自动绑定,形成“灯体始终朝向目标点”的刚性约束关系。

实现对象驱动的智能追光
关键操作在于建立视觉焦点关联:将圆锥体拖拽至「目标」空对象下方,使其成为其子级。此时目标点即锁定于圆锥体坐标原点——无论后续如何平移、旋转或缩放圆锥,目标点均随之位移。而聚光灯因绑定关系,会即时调整照射方向,确保光束中心持续聚焦于该对象,真正实现“所见即所得”的动态布光逻辑。

验证实时追踪与自由调控
手动拖动聚光灯位置,可见光束轴线实时偏转,始终精准锚定圆锥顶点;同理,移动整个「目标」群组(含子级圆锥),灯光方向同步跟随,无需手动校准。这种解耦式操控极大提升布光效率——艺术家可先确定被照主体动线,再部署灯光,或反之,灵活适配分镜设计流程。

精调光影质感与物理真实感
完成定位后进入细节优化:在聚光灯属性面板中,启用「软阴影(Soft Shadow)」并调节「采样值(Samples)」提升边缘过渡自然度;通过「颜色」通道选择暖色系(如#FFD700)模拟射灯,或冷色系(如#A0D8F1)营造科技感;同时调整「光晕(Lens Flare)」与「衰减(Falloff)」参数,让光线随距离变化更符合光学规律,赋予场景电影级光影层次。



























