完美世界发布反贪腐公告引发行业震动
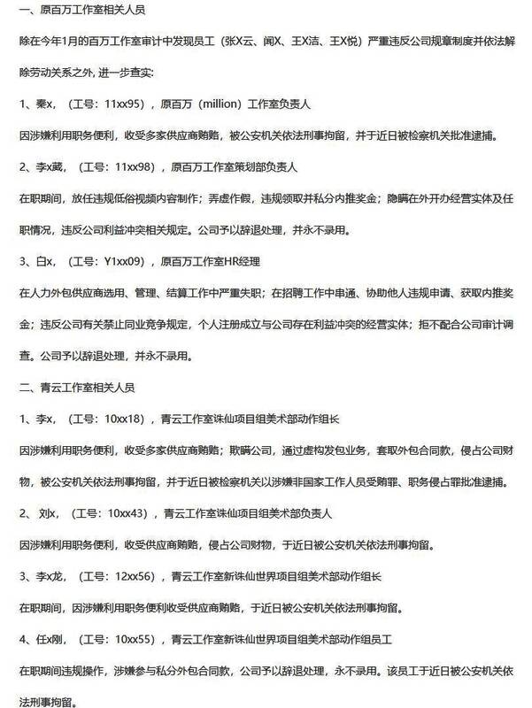
7月1日,完美世界官方正式发布《反贪腐内部公告》,宣布对多起严重违纪行为进行处理,涉及原百万工作室、青云工作室及硬核工作室的多名核心管理人员。此次行动中,相关人员因涉嫌收受供应商贿赂、违规私分内推奖金以及拒绝配合公司审计调查等多项违规行为,已被公司辞退并列入“永不录用”名单,引发游戏行业广泛关注。

涉事人员涵盖多个核心项目组
公告明确指出,此次被查处的人员包括原百万工作室负责人秦某、策划部负责人李某葳、HR经理白某,以及青云工作室《诛仙》项目组美术部动作组长李某、美术部负责人刘某等关键岗位人员。这些人员在项目研发与人才引进环节中拥有较高权限,其行为已对公司管理秩序和公平机制造成严重影响。
多家合作供应商被列入永久黑名单
除内部人员处理外,完美世界还公布了涉事违规供应商名单,包括成都西游部落科技有限公司、成都巧可力科技有限公司、广州图酷网络科技有限公司和成都喵师兄网络技术有限公司。公司已向公安机关报案,并宣布将上述企业列入官方合作黑名单,今后永不开展任何形式的合作,彰显其肃清供应链生态的决心。




























