Tasker作为安卓平台上最受欢迎的系统级自动化工具之一,长期以来以其强大的自定义能力和深度系统控制著称。无论是日常任务的智能管理,还是复杂场景的自动化执行,Tasker都能通过高度灵活的配置帮助用户大幅提升手机使用效率。近期推出的v6.5.11版本更是带来了多项令人瞩目的新功能,进一步巩固了其在自动化领域的领先地位。
Tasker的核心优势在于其无与伦比的可定制性。用户无需编程基础,即可通过图形化界面创建复杂的自动化流程。只需设定触发条件(上下文)和对应执行的动作(任务),便能实现个性化操作。例如,进入办公室自动开启静音模式,或连接车载蓝牙时自动启动导航应用,真正实现“智能随行”。
该软件支持时间、地理位置、设备状态(如电量、网络连接)、应用启动等多种触发方式,满足工作、生活、出行等多场景需求。同时,Tasker拥有庞大的第三方插件生态系统,可与Tasker Plugin、AutoApps、Locale等工具无缝集成,极大拓展了其功能边界,让自动化不再局限于系统原生能力。
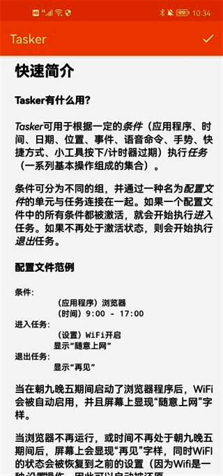
在Tasker中,每个配置文件由上下文(触发条件)和任务(执行动作)两部分组成。配置文件标题栏显示名称及启用状态,点击可展开查看具体内容。上下文位于左侧,决定何时激活该配置;任务位于右侧,分为“进入任务”(绿色右箭头)和“退出任务”(红色左箭头),分别在条件满足和不再满足时执行。对于事件型上下文,所有任务将立即运行,确保响应及时性。
Tasker不仅支持if-then逻辑判断,实现条件分支控制,还能在不同应用间传递数据,完成跨应用自动化流程。例如,收到特定短信后自动记录到笔记应用,或根据日程提醒调整手机音量。此外,用户可预设“工作模式”“睡眠模式”等场景,一键切换多项设置,极大提升操作便捷性。
凭借对Android系统的深度访问权限,Tasker几乎可以控制系统中的每一个角落——从屏幕亮度、CPU节能、自动锁屏,到重启系统、语音应答、导航启动等超过200项功能。这不仅节省了用户重复操作的时间,也显著提升了设备的智能化水平和使用舒适度。
Tasker拥有一个庞大且活跃的全球用户社区,提供海量教程、模板和脚本供新手学习和高级用户参考。无论你是初学者还是自动化达人,都能在这个生态中找到适合自己的解决方案,快速上手并不断进阶。
部分用户在卸载Tasker时会遇到限制,通常是因其启用了“设备管理员”权限(如用于系统锁屏控制)。需前往“设置 > 安全 > 设备管理器”中手动关闭。此外,GPS定位仅在条件激活时触发以节省电量;Wi-Fi状态切换延迟则为防止信号波动导致误判而设计。建议查阅官方用户指南获取更多电源管理与监控设置细节。
最新发布的v6.5.11版本引入了多项创新功能:新增“人工智能生成器”,支持通过自然语言自动生成任务逻辑,大幅降低使用门槛;“接收共享”功能使Tasker可作为任何应用的分享目标,实现跨应用内容自动处理;新增7个日历相关操作与事件,全面支持日程自动化;同时支持更改输入法及在小部件中使用自定义字体,进一步提升个性化体验。

陌生来电要警惕,分享屏幕别随意,未知链接不点击,个人信息不透露,转账汇款多核实,骗局千万要记牢。
有效预防诈骗,请安装国家反诈中心APP!
Tasker 最新版 V5.7.0-beta.67.57MB