传奇IP重磅新作落地中国
全球知名游戏开发商娱美德(Wemade Co., Ltd.)正式宣布,旗下传奇IP全新力作《MIR M》已获得中国发行版号(ISBN 978-7-498-12888-1),并正式定名《暮光双龙》。该游戏计划于2025年下半年正式登陆中国市场,标志着传奇IP在中国市场发展的又一重要里程碑,也展现了娱美德对中国玩家与市场的持续深耕与承诺。
虚幻引擎赋能,经典玩法全面升级
《暮光双龙》采用虚幻引擎打造,延续传奇系列标志性的俯视角设计,同时在画面表现上进行了全面升级。游戏在角色建模、场景细节等方面均有显著优化,并引入智能化战斗系统,支持PC与移动端跨平台互通,为玩家带来更流畅、沉浸式的游戏体验。

正统续作,版权合规保障运营稳定
作为传奇IP的官方正统续作,《暮光双龙》由传奇IP株式会社与真传奇有限公司达成一致后,由娱美德独立开发。此次进入中国市场,是在其与世纪华通旗下亚拓士软件有限公司、蓝沙信息技术(上海)有限公司既有合作框架下的进一步落地成果。
娱美德官方声明三大核心要点
娱美德在发布的官方声明中明确指出三大核心内容:
- 版权合规:游戏开发经过传奇IP共有著作权人充分协商并达成一致。
- 合作保障:尊重世纪华通、蓝沙等各方已有协议权利,保障传奇游戏在中国大陆市场的健康发展。
- 授权规范:未来游戏在中国大陆的推广上线,将通过正规授权书形式确认合作方资质。
深耕中国市场,推动IP有序发展
《暮光双龙》的上线不仅是传奇IP在中国市场二十余年辉煌的延续,也进一步完善了娱美德在中国的产品矩阵与战略布局。官方表示将携手合作伙伴,全力推进本土化运营,以正版品质和焕新体验回馈中国玩家。
构建高品质传奇生态
未来,娱美德将继续推进全球化与本地化协同发展,通过规范化授权机制与可持续IP开发策略,夯实传奇IP在中国市场的根基,打造更丰富、更高品质的游戏生态,推动传奇IP在中国的长期健康发展。
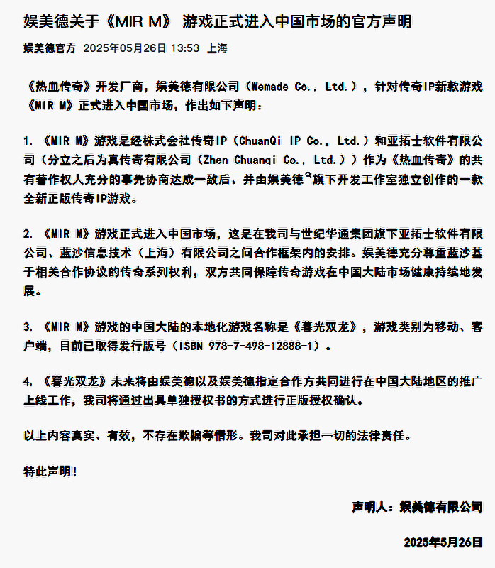
完整声明内容公布
为确保信息的完整性和权威性,娱美德有限公司于2025年5月26日发布了关于《暮光双龙》进入中国市场的完整官方声明:

声明内容重点摘要
《暮光双龙》是传奇IP正统续作,由娱美德旗下开发工作室独立创作,已获得中国发行版号。未来将由娱美德及其指定合作方共同进行中国大陆地区的推广上线,并通过正式授权书形式确认正版授权。


























