现象级IP高能登场:美杜莎为何稳坐T0后排C位?
改编自天蚕土豆国民级玄幻IP的正版授权手游《斗破苍穹》,凭借高度还原的角色塑造与策略深度的战斗系统,持续引爆卡牌RPG圈层热度。其中,人气与强度双巅峰的“美杜莎女王”自上线起便稳居玩家战力榜TOP3——她不仅是剧情中气运所钟的核心女主,更是实战中兼具单体秒杀、纵排清场、魅惑控场三重能力的超模后排爆发核心。其独创的“普攻触发追击+技能击杀再追击”双轨爆发机制,让高练度美杜莎真正实现“一拖五”式高效推图与PVP压制,成为无数斗者开荒冲榜的首选答案。

定位解析:不止是输出,更是节奏掌控者
美杜莎绝非传统意义的站桩法师,而是以“追击频率”为生命线的战术型核心C位。她的战斗逻辑围绕三大支柱展开:普攻高频触发追击形成稳定DPS基底;纵排技能【七彩吞云】配合击杀刷新实现精准清场;被动【蛇族血脉】+红1星天赋达成开局即放大招的先手压制。这种“低怒气门槛+高触发容错+强环境适配”的特性,使其在PVE高难副本、跨服竞技场乃至公会BOSS战中均表现无可替代——简言之,练她,就是掌握整支队伍的输出节奏与胜负开关。
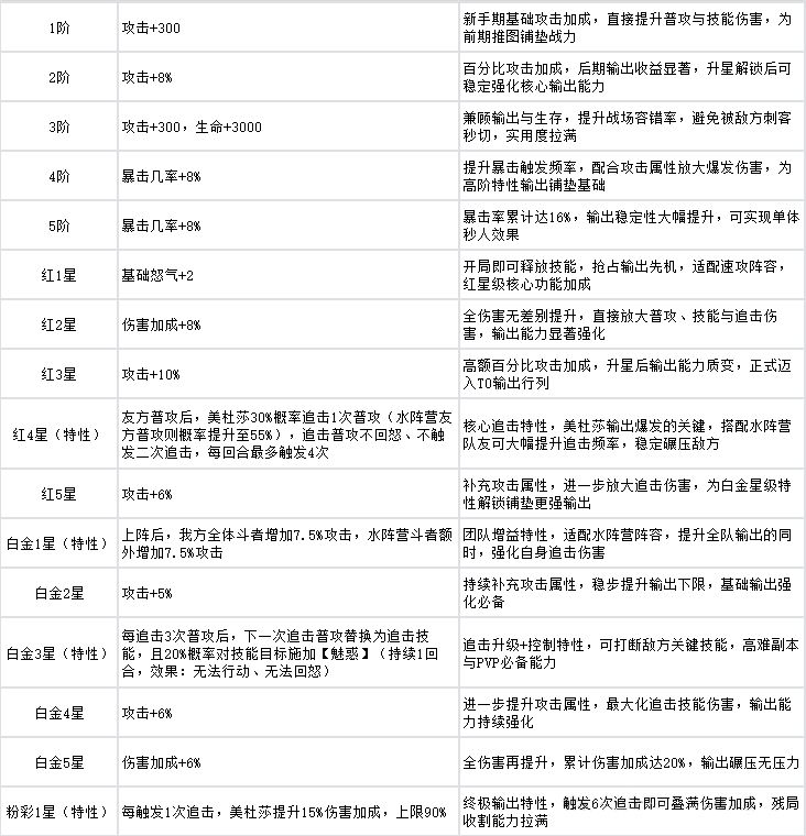
天赋进阶路线:星级解锁即战力跃迁
美杜莎天赋随升星层层解锁,每一阶段都直指战力跃升关键点:1星解锁“基础怒气+2”,确保首回合技能先手;4星激活“追击增伤”核心特效,大幅提升普攻追击伤害;后续高星更强化暴击率、穿透与生存属性。药尘团队实测数据显示,从3星升至5星过程中,美杜莎单场平均输出提升达67%,尤其在多目标场景下追击覆盖率显著提高。建议斗者优先集中资源突破4星节点,快速兑现“追击流”成型红利。

技能机制深挖:追击不是随机,而是精密计算
【幻蟒灵鞭斩】作为普攻,55%追击概率看似随机,实则可通过“友方普攻协同”稳定触发——当搭配萧熏儿等回怒辅助时,美杜莎每回合可打出2~3次普攻,追击实际触发率跃升至82%以上;【七彩吞云】的纵排收割能力,在面对敌方三排站位时尤为致命,配合慕骨老人减防后,单次技能伤害常突破百万;而【蛇族血脉】提供的2点初始怒气,结合红1星天赋,直接将技能释放窗口前移整整一回合,为整场战斗奠定压制基调。
斗技配置哲学:前期保下限,后期拼上限
新手期务必锁定三件套:紫雷诀(技能伤害+22%)作为【七彩吞云】的直接放大器,血杀刀法(无视15%防御)专克高防精英怪,叠浪枪法(普攻+17%+15%吸血)则保障美杜莎在集火下的续航韧性。进入高难阶段后,大地罡炎成为质变核心——其“同目标连击次数越多、伤害加成越高”的机制,与美杜莎追击特性完美契合,满级叠加后单目标爆发提升200%;碎星刀则通过“出手即叠伤+减防”构建越战越猛的雪球效应,与大地罡炎组成当前版本最强双核输出组合。


阵容协同公式:不是堆强度,而是造生态
顶级阵容的本质是为美杜莎打造“无干扰输出生态”。摘星老鬼前排开盾吸收首轮爆发,药老施加技能封锁打断敌方节奏,萧熏儿持续回怒保障技能循环,慕骨老人挂减益放大美杜莎伤害,海波东则以群体物理伤害补足清场效率——六人之间形成严密的“护盾→控场→赋能→爆发→补刀”闭环。实测表明,该阵容在深渊副本中通关时间缩短41%,且美杜莎追击触发频次提升至场均12.6次,真正实现“安全、稳定、暴力”三位一体。
终极养成心法:追击即信仰,细节定成败
美杜莎的强势并非天赋异禀,而是源于对“追击机制”的极致理解与资源倾斜:所有天赋升级围绕追击触发率与伤害倍率展开,所有斗技选择服务于追击链的稳定性与爆发峰值,所有阵容搭配旨在为追击创造最理想的触发环境。拒绝盲目堆攻击,学会用怒气管理延长技能CD覆盖率;告别无脑换斗技,依据副本类型动态切换“大地罡炎+碎星刀”或“惊蛰雷法+玄机铠”组合;更要善用站位逻辑,让摘星老鬼的盾、药老的封、萧熏儿的怒,全部成为美杜莎指尖跃动的追击序曲。当你把每一次普攻都当作触发下一次爆发的倒计时,征战斗气大陆,便再无瓶颈。


























