自由转修,修仙新体验
在修仙路上,有人钟情于鬼修的阴诡莫测,也有人向往剑修的凌厉锋芒。为了满足仙友们对不同修炼方向的追求,《一念逍遥》正式推出“转修”功能,让玩家无需从头再来,即可无缝切换修炼体系,真正实现“大道三千,各取其一”的自由修仙体验。

开放条件与使用限制
该功能面向修炼达到合体前期及以上境界的玩家开放,可在切换修炼方向界面右上角解锁。需要注意的是,在破界跃迁、挖矿等特殊状态下,无法进行转修操作,建议玩家提前安排好时间,避开重要活动节点。

转修道具与操作流程
游戏更新后,每位玩家将免费获得“混元转修露”,可通过传书领取,若未使用将在2025年3月15日8:00后失效。使用该道具或5000机缘,即可将某一修炼方向的修为转换至另一方向。
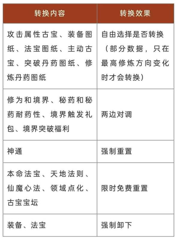
转修过程中,修为、境界与秘药进度将同步转换,玩家还可选择是否转移主动古宝与丹药图纸,而神通与装备法宝将被强制重置。

转修后调整与重置机会
转修后,玩家可在城镇福缘处查看相关信息,并调整新方向的神通配置。系统还会赠送一次免费神通调整机会,帮助玩家快速适应新修炼体系。
若对新方向不适应,7日内可免费撤销转修,但60天内仅限一次,且撤销后将进入冷却期,期间无法再次转修。

答疑解惑,全面解答玩家疑问
针对玩家关心的问题,官方也一一作出解答:主修与辅修均可转修、未解锁方向也可作为目标、后续活动可能继续赠送转修机会、功法属性不会重置、辅修转换古宝注灵也可重选等。
关于撤回转修,系统将对调当前修为方向,但无法自动恢复此前的养成状态,因此建议玩家慎重操作。

轻松修仙,自由选择
《一念逍遥》自上线以来,凭借其独特的水墨国风与放置玩法深受玩家喜爱。此次转修系统的上线,进一步提升了游戏的自由度与代入感,让每一位仙友都能找到属于自己的修炼之道。
无论是换种方向重新体验,还是尝试多样修炼组合,转修功能都将成为修仙路上的重要助力。


























