AS Val突击步枪全面改装引爆战场
在《三角洲行动》的战术武器体系中,AS Val突击步枪凭借其高射速与可定制化改装系统,正成为中近距离作战的热门选择。经过全面改装后,该武器实现了“低后坐、高精度、强稳定”的战术目标,完美兼顾火力压制与精准打击能力,尤其适合动态交战与快速突进的战斗节奏,迅速在玩家群体中掀起改装热潮。

硬核外观与模块化设计解析
改装版AS Val采用全黑战术涂装,整体造型紧凑且充满机械美学。枪管前端搭载带散热孔的螺旋纹消音器,有效降低枪口焰与声音特征;机匣顶部与侧方配备多段皮卡汀尼导轨,已预装高倍率瞄准镜与辅助瞄具,支持玩家进一步拓展战术配件。
前护木采用镂空设计提升散热效率,垂直握把与前握把均带有防滑纹路,增强操控稳定性;尾部为可伸缩聚合物枪托,贴合肩部并内置缓冲垫,显著提升连射舒适度。全枪各组件以清晰线条分隔,凸显游戏中“自由改装”界面的交互特性,整体呈现专为近距离突击优化的战术风格。

完整改装代码与配件清单
玩家可通过输入专属改装代码快速复刻这套强势配置:AS Val突击步枪-全面战场-6H8DV7C09Q34170U2BIMC。该配置包含以下核心配件:天蝎座后握把提升操控响应,VSS海啸长枪管组合与AKM海狸长枪管组合优化射程与稳定性,RK-0前握把强化控枪精度,UR特种战术枪托进一步降低后坐力。
弹药系统搭载VSS 30发弹匣,配合郊狼中间威力口径快拔套(黑)实现快速换弹;瞄准模块集成战斗红点瞄准镜与多用途战术增高架,提升目标捕捉效率;DBAL-X2紫色激光镭指增强腰射精度,泽宁特拉机柄帽优化操作手感,全方位提升实战表现。

性能数据揭示战术定位
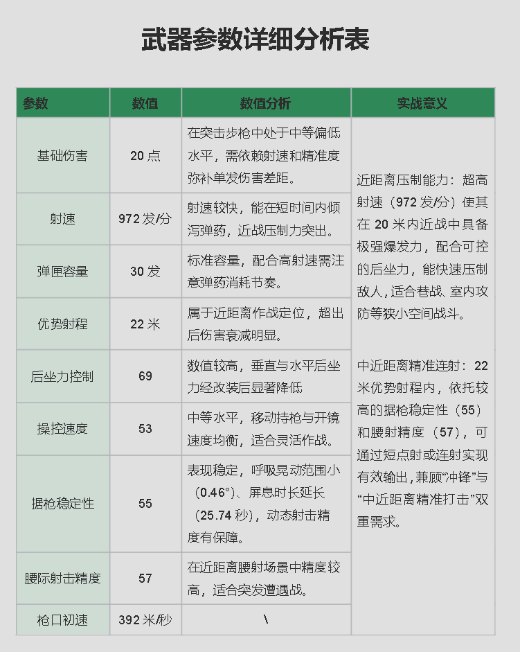
改装后的AS Val拥有高达972发/分钟的射速,配合特种弹药的穿透能力,在近战中具备极强爆发力。其有效射程为22米,精准连射表现优异,后坐力控制评分达69,据枪稳定性为55,腰射精度57,整体操控响应均衡,适合移动中开镜与快速点射。
尽管基础伤害为20点且射程有限,但通过配件系统显著优化了后坐力与散布控制,使其在25米内作战场景中表现尤为突出。无论是室内突袭还是中距离交火,都能保持良好的火力密度与命中率,完美适配“突击手”或“近程火力支援”角色。

弹道表现与实战操控体验
实战测试显示,即使不进行压枪操作,AS Val的弹道上扬幅度也较小,子弹散布集中,高射速能在短时间内完成击杀。配合轻微压枪即可实现精准控点,连发射击时枪口抖动控制出色,中近距离点射与扫射转换流畅。
整体手感紧凑扎实,30发弹匣虽消耗较快,但通过快拔套与高射速节奏可有效压制对手。新手玩家能快速上手,进阶玩家则可通过压枪技巧进一步发挥其火力优势,适合偏好主动出击、节奏紧凑的战术风格。


适用与不适用玩家类型分析
该配置特别适合擅长20-30米内主动交战的中近距离战术玩家,能充分发挥“高射速+高精度”的组合优势。进阶控枪爱好者可通过压枪技巧最大化输出效率,而良好的后坐力控制也让新人玩家轻松驾驭。
然而,该枪并不适合远距离作战玩家——超过22米后伤害衰减明显,精准度下降,难以胜任“架点”或狙击支援任务。同时,习惯低射速、高单发伤害打法的玩家(如偏好精确射手步枪或栓狙)可能难以适应其高射速节奏,易造成弹药浪费与控枪压力。


























