三国策略激战正酣,活动狂欢全面开启

限时非返场活动:错过即无的珍贵机会
这类活动具有极强时效性,且不会重复开启,是获取限定皮肤、稀有道具与排名奖励的关键窗口。其中“冲榜活动”鼓励玩家在限定时间内提升战力或完成指定任务,榜单前列可获得专属称号、元宝与高阶武将碎片。“玲珑棋局”则融合策略解谜与资源奖励,每日挑战关卡积累积分,兑换珍稀养成材料。

“皮肤类活动”通过累计登录或消费积分,兑换武将限定外观,提升视觉体验与收藏价值。“三国演义”活动以剧情章节推进为核心,完成指定战役任务即可领取将魂、进阶丹等核心养成资源,深度结合历史战役,增强沉浸感。



循环达标活动:稳定资源积累的长期选择
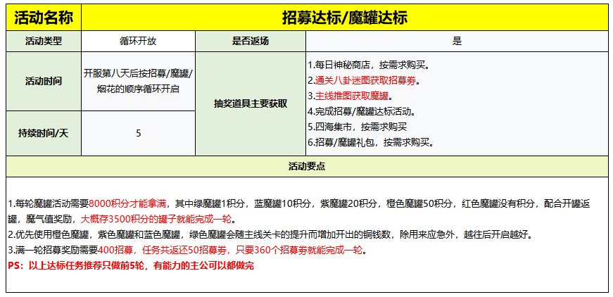
此类活动周期性开放,适合长期规划资源投入。例如“招募达标”活动要求玩家在活动期间内进行指定次数抽卡,达成目标后可领取武将碎片、招募令等回馈奖励,适合计划性抽卡的玩家。“烟花庆典”则结合节日氛围,通过每日签到、完成任务点燃虚拟烟花,逐步解锁宝箱与稀有道具。


“铭文、武技、神兵冲榜”活动则聚焦装备系统,玩家可通过强化特定系统提升排名,获取专属强化石、突破材料与排行榜奖励,是中高阶玩家提升战力上限的重要途径。

循环主题活动:趣味玩法与资源获取并重
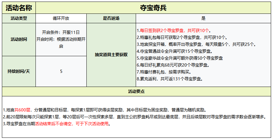
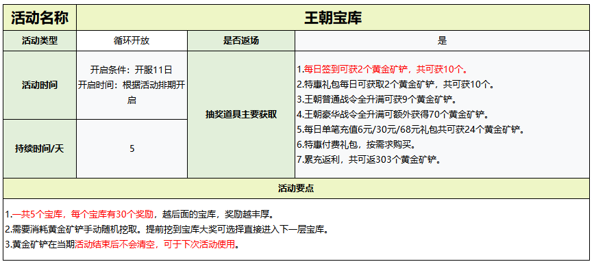
“夺宝奇兵”以探险寻宝为核心,玩家通过消耗体力挑战关卡,收集宝藏碎片,最终兑换高价值道具,兼具策略与运气元素。“王朝宝库”则为团队协作玩法,联盟成员共同贡献资源解锁宝库层级,获取联盟币、共用养成材料,强化社交互动。


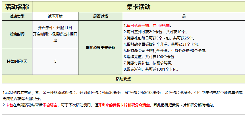
“集卡活动”鼓励玩家收集指定武将或道具组合,达成套装条件后领取额外奖励,适合武将池较深的玩家。“游园活动”则以轻松小游戏为主,如猜灯谜、拼图挑战等,每日参与即可积累积分兑换日常资源,适合休闲玩家每日打卡。




























