试炼核心机制全面解析
作为近期备受瞩目的修仙题材策略Roguelike手游,《长生:天机降世》中的“轮回试炼”模式凭借其高自由度的构筑玩法和丰富的随机事件,迅速在玩家群体中掀起挑战热潮。该模式融合了角色养成、资源管理与策略决策,每一次轮回都充满变数。本文将系统梳理试炼中的六大关键资源体系——丹药、装备、首饰、法器、事件与宝箱,帮助玩家在纷繁复杂的选项中精准决策,最大化战力成长与结算收益。

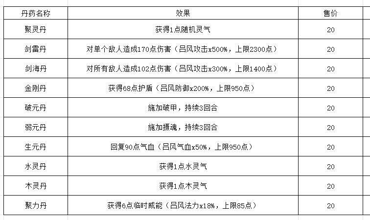
十种丹药效果与战略使用时机
在试炼过程中,丹药是维持战力续航的核心消耗品。商店共提供十种可购买丹药,涵盖气血恢复、法力补充、属性增益与状态清除等多重功能。例如,“凝神丹”可在关键时刻提升法术暴击率,适合在挑战Boss前服用;而“回元丹”则用于快速恢复法力值,保障连续技能释放。值得注意的是,除商店外,还存在一种名为“灵果”的特殊丹药,需通过特定事件获取,可一次性回复300点气血,是应对突发高压战斗的重要保命手段。

四类装备属性详解与进阶选择
装备系统分为攻击装、法力装、防御装与血量装四大类别,每类包含武器与防具两个装备位,且均有低级与高级版本之分。高级装备不仅基础属性更高,部分还附带额外特效,如“破军剑”可提升暴击伤害,“玄甲袍”则附加减伤效果。合理搭配装备类型,能显著增强角色在不同战斗场景下的适应能力。例如,面对高频输出敌人时优先堆叠防御与血量装,而在追求速通时则应侧重攻击与法力装的组合。




二十件首饰属性分布与元素流派适配
首饰系统共包含20件可选道具,其中9件为通用型,适用于多种build;其余则按五行属性划分——水属性2件、木属性4件、火属性5件,分别强化对应元素技能的伤害或触发特效。例如,火系首饰“炎心佩”可提升火焰DOT伤害,适合搭配持续燃烧类神通;而木系“青藤环”则增强治疗与护盾效果,是生存向流派的优选。玩家应根据自身主修功法与法器组合,优先拾取匹配属性的首饰以实现收益最大化。

四十种法器神通叠加机制与获取途径
法器是构建核心战力的关键系统之一,除初始法器外,玩家还可通过事件、宝箱、击败Boss或商店购买(售价100元晶)获得额外法器,所有法器效果均可叠加。目前版本共收录40种法器,涵盖攻击增幅、资源获取、被动增益等多种类型,按名称字母顺序排列便于查阅。例如,“雷鸣锥”提供额外雷电伤害,“聚灵幡”则加快元气积攒速度。合理规划法器组合,能够形成强大连锁效应,极大提升通关效率。

三十一类事件收益分析与分数加成标识
试炼地图中的事件格会随机触发共计31种不同事件,多数事件用于提升临时实力,如获得Buff、获取资源或解锁新能力。但部分事件具备结算分数加成效果,文中已用颜色标注:青色代表“小赚”,即对最终评分有轻微提升;绿色代表“大赚”,为高价值事件,建议优先触发。例如,“顿悟之道”可永久提升一项属性并附加绿色加成,是理想的发育节点。掌握这些关键事件的分布与收益,有助于制定最优行进路线。

两种秘宝宝箱内容与选择策略
试炼中存在两种类型的宝箱:“镜中秘宝”与“浊染秘宝”,两者产出完全一致——均为三种随机法器供玩家三选一。尽管外观不同,但本质上并无优劣之分,均是获取强力法器的重要途径。建议在拥有足够安全时间的情况下仔细评估选项,优先选取能与现有体系形成协同效应的法器,避免贪图单体强度而破坏整体构筑平衡。



























